首页
软考题库
知识库
APP
注册/登录
题目
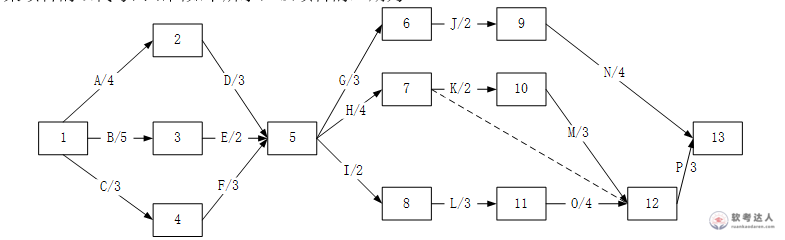
某项目的双代号网络图如下所示,该项目的工期为( )。
作答
17
18
19
20
答案/解析
查看试卷及答案