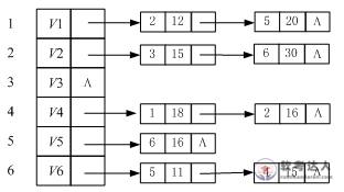
已知某带权有向图G(顶点数为6,顶点编号为1至6)的邻接表如下所示,
其中表结点的结构为:
则图G中含有的弧数为( )。
扫描二维码
进入小程序
扫描二维码
关注公众号
Copyright © 2025 ruankaodaren.com All Rights Reserved
柴丁科技 ICP备 蜀ICP备2023012475号-8
本网站大部分资源来源于「软考达人」、软考官方、网络分享,除本站组织的资源外,版权归原出题机构所有。
如有侵犯版权,请立刻和本网站联系并提供相关证明,本网站将在三个工作日内移除相关内容。